孤独症谱系障碍中小麦IgG4抗体滴度升高的儿童:与肠道微生物群相关的临床表现和发现
日期: 2024-10-11
点击量: 674

孤独症谱系障碍(ASD)是一种常见的神经发育障碍,与食物过敏的高发率有关。在关于食物特异性IgG4抗体作用的持续争论和相互矛盾的数据中,我们深入研究了IgG4在ASD和相关食物超敏反应中的临床重要性,为非IgE介导的疾病提供了新的研究视角。
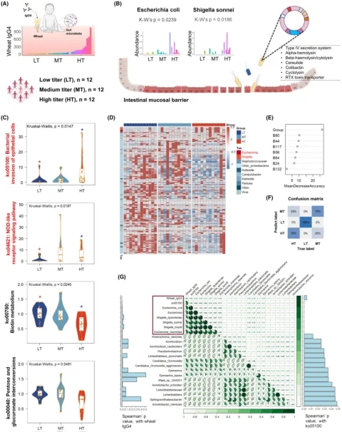
本研究共纳入了43名ASD儿童的队列,收集了生物化学和免疫学指标(n=43)、粪便宏基因组和16S测序数据(n=38)(表S1)。所有参与者均未出现嗜酸性粒细胞食管炎、炎症性肠病或乳糜泻,也没有儿童表现出明显的小麦特异性IgE介导的过敏临床症状。他们对常见过敏原的过敏反应列于表S2中。考虑到高滴度的抗体可能更容易导致循环免疫复合物在体内沉积,根据小麦IgG4滴度将患者分为三组(图1A)。在三个梯度组中观察肠道对病原体的敏感性和碳水化合物代谢能力的变化。我们发现,较高滴度的小麦IgG4抗体与肝脏代谢减少有关,如白蛋白的合成减少(图S1A)。
此外,小麦IgG4滴度升高与肠道黏膜对病原体的易感性增加有关,特别是志贺氏菌和大肠杆菌(图1B),并且伴随着细菌侵袭上皮细胞途径和NOD样受体信号通路的活性显著增加(图1C)。使用Kruskal-Wallis检验,我们区分了153种病原体或机会性病原体,它们在不同的样本集中具有独特的分布特征,如图1D中的热图所示。随后,我们使用随机森林(RF)的特征重要性(平均减少准确率)选择七种关键微生物作为模型输入(图1E),并重建了RF模型。混淆矩阵(图1F)验证了该模型的强大预测性能和微生物的辨别能力。
值得注意的是,线性回归分析支持了志贺氏菌和大肠杆菌在肠上皮中采用特定侵袭机制的观察结果(图1G,图S2B),强调了这些特定机制与发病机制的相关性。我们确定大肠杆菌DSM 30083是儿童主要的肠道微生物,这可能解释了大肠杆菌丰度的组间差异(附录S2)。该菌株的基因组编码了一个完整的蛋白质分泌系统,包括IV型分泌系统和外毒素产生能力(图S3A、B、表S3),导致屏障功能障碍。它对d-半胱氨酸的适应和对抗生素和重金属的耐药性(图S3B,表S3)反映了它的生存策略。根据之前的研究,大肠杆菌DSM 30083被归类为B2型,血清型O1:K1:H7,这一分类进一步证实了其潜在的致病性。
此外,我们的分析表明,高小麦IgG4滴度对应于肠道微生物碳水化合物激活酶(CAZymes)谱的改变,特别是影响膳食纤维代谢。具体而言,果胶、β-葡聚糖和纤维素的降解减少,但果聚糖和菊粉的水解增加(附录S3,图2A)。值得注意的是,Kruskal-Wallis p值<0.2的CAZymes在LT、MT和HT组的总CAZymes基因中始终占很大比例(19.7%-20.5%),这意味着在肠道碳水化合物代谢中起着关键作用(图2B)。Spearman相关分析表明,62个CAZymes中有14个与小麦IgG4呈负相关(p<0.05),而3个呈正相关(图2C)。RF模型有效地区分了三个样本组,加强了观察到的区别(图S4A-D)。
进一步的分析表明,果胶降解减少与果胶主链切割和侧链糖苷键水解的关键酶减少之间存在密切的相关性。KEGG通路分析证实了这一点,表明在小麦IgG4滴度升高的儿童中,对果胶分解至关重要的ko00040通路(戊糖和葡萄糖醛酸相互转化)显著下降(图1C)。鉴于人体无法消化复杂的碳水化合物,以及肠道微生物群在膳食纤维降解中的关键作用,这一发现可能会对患者的健康产生重大影响。
随后,进行了协变量分析,以检查各种食物特异性IgG4、IgG和IgE过敏原对肠道感染相关指标的影响,并确定它们作为混杂因素或独立协变量的作用(分析框架,见图S5)。未发现影响结果的协变量(附录S4)。重要的是,除了小麦,牛奶、酸奶、羊奶和鸡蛋等其他食物的IgG4滴度升高也与粪便样本中大肠杆菌的高丰度相关(图S7A、C)。这一发现突显了我们研究结果的广泛相关性和意义。然而,虽然食物特异性IgG4抗体的滴度与肠道感染有关,但食物IgG没有类似的关联(图S7B,D)。
我们的研究强调了高滴度食物特异性IgG4和高浓度食物抗原的临床相关性。它强调了在设计饮食干预研究时,针对食物特异性IgG4滴度特别高的个体的重要性,而不是仅仅关注食物特异性IgG4的阳性。在我们的研究中,我们为HT组设定了85 U/L的低阈值,这表明小麦IgG4滴度超过这个阈值可能会对健康产生影响。此外,我们观察到肠道易感性增加与大量食用小麦和乳制品等食物之间存在关联,而不是少量食用榛子等食物(图S7A,C)。
这些观察结果使我们假设,黏膜中免疫复合物的过度积聚可能是肠功能障碍的一种机制,特别是在超过清除阈值的情况下。为了更深入地研究这个问题,我们计划进行额外的研究,以调查IgG4和食物抗原在ASD儿童肠黏膜中形成的免疫复合物的沉积。Torrente等人先前进行的一项研究发现,退行性ASD患儿十二指肠基底上皮表面有IgG沉积。然而,这些研究并未区分食物特异性抗体,IgG4的比例也未披露。
总之,ASD中的小麦IgG4与重要的生理和病理过程有关,这表明小麦IgG4 滴度较高的儿童可通过限制小麦摄入量来改善肠道功能。这些研究结果表明,食物特异性IgG4滴度明显升高可能会影响肠道功能。在慢性疾病的临床治疗中,最好考虑食物特异性IgG4水平明显升高对症状的影响,而不是简单地将食物特异性IgG4滴度分为阴性或阳性。
图1自闭症谱系障碍(ASD)中小麦IgG4抗体升高和相关病原体易感性。(A)根据小麦IgG4滴度,参与者分为LT(14.05 [11.60,19.13] U/L)、MT(40.60 [30.78,48.28] U/L)和HT(172.85 [136.48,547.20] U/L)组。(B)柱状图显示,HT组对志贺氏菌和大肠杆菌DSM 30083的易感性增加,表明肠道屏障受到破坏(详见图S3B、表S3)。(C)方框图描绘了各组中四种KEGG通路丰度的变化,HT组中感染相关通路上调,碳水化合物代谢通路下调,表明免疫状态会影响微生物通路的活性。(D)热图描绘了153种病原体或机会性病原体的相对丰度,揭示了不同滴度组(门到属)的不同特征。颜色强度反映了行归一化后的z分数,说明了微生物组成的变化。(E)散点图展示了随机森林中的七个顶级微生物特征(按平均减少准确度排名),这些特征被选为IgG4滴度分类的预测因子。(F)混淆矩阵显示了随机森林模型在与七个特征进行十倍交叉验证后的0.8333测试准确性,证明了微生物丰度对IgG4分类的判别能力。图S2A显示了详细的微生物组丰度变化。(G)从图1D中可以看出,相关热图显示ko05100途径(细菌入侵)与微生物之间存在显著的斯皮尔曼相关性(p<0.05)。左侧柱状图强调了这些微生物与小麦IgG4之间的直接联系,强调了微生物丰度、小麦IgG4滴度和致病机制之间的关系。LT,低滴度。MT,中等滴度。HT,高滴度。Bonferroni在Kruskal-Wallis检验后调整了p值,*p值<0.05。
图2自闭症谱系障碍(ASD)儿童小麦IgG4升高与肠道微生物碳水化合物激活酶(CAZymes)改变影响膳食纤维代谢的关系。(A)热图描绘了LT、MT和HT组中62个Kruskal-Wallis p值<0.2的CAZymes,反映了丰度的改变。IgG4低度高与果胶、β-葡聚糖和纤维素分解减少以及果聚糖/菊粉水解增加有关。归一化z分数颜色代码变化;条形图提供了小麦IgG4滴度背景。(B)饼图显示,在LT、MT和HT组中,62个CAZymes在CAZymes基因总数中始终占很大比例(19.7%-20.5%),突显了它们在肠道碳水化合物加工中的重要作用。(C)条形图显示了62种CAZyme丰度与小麦IgG4滴度之间的Spearman相关性,揭示了14种阴性(如GH161)和3种阳性(如GH156)关联。上标“a”,Wilcoxon秩和检验pvalue。上标“b”,Bonferroni根据Kruskal-Wallis测试调整了p值,*p值<0.05,**p值<0.01。
参考文献:Tian Y, Luo X, Chen J, Rong H, Wang H, Li B, Li J, You X. Children with elevated wheat IgG4 antibody titer in autism spectrum disorder: Clinical presentation and findings associated with gut microbiota. Allergy. 2024 Aug 2. doi: 10.1111/all.16244. Epub ahead of print. PMID: 39092541.
创建神经精神类疾病的科研、科普知识交流平台,为患者提供专业诊断、治疗、预防的共享平台。
下一篇:
没有了

